Seitenbereiche:
  • zum Inhalt [Alt+0]
  • zum Hauptmenü [Alt+1]

Hauptmenü schließen
  • News
  • Über uns
    • Ordenskonferenz
      • Vorstand
      • Generalsekretariat
      • Diözesane Ordenskonferenzen
      • Büro
    • Institut Österreichischer Orden
    • präsent.relevant.wirksam
    • Ordenstagungen
    • Preis der Orden
      • preis_der_orden_einreichen
    • Ordensentwicklung
    • Gesprächsinsel
  • Ordensgemeinschaften
    • Ordens-Wiki
    • Ordens-ABC
    • Ordenskürzel
    • Ordenskleidung
    • Zahlen | Daten | Fakten
    • Wimmelbild
  • Ordens-Wiki
  • Wirkungsfelder
    • Bildung
    • Gesundheit
    • Kultur
    • Begegnung
    • Spiritualität
    • Soziales
    • Mission
    • Seelsorge
    • Schöpfungsverantwortung
  • Mitmachen
    • Freiwilliges Ordensjahr
    • Berufungsg'schichten
    • Eintritt in einen Orden
    • Exerzitien
    • Gast im Kloster
    • Internationale Freiwilligendienste

  • Personalia
  • Termine
  • Presse
  • Mediathek
  • Kontakt
  • Intranet
  • Datenschutz
  • Impressum
Login

Instagram
Youtube
Facebook
hoher Kontrast
Instagram
Youtube
Facebook
  • Personalia
  • Termine
  • Presse
  • Mediathek
  • Kontakt
  • Intranet
  • Login
Orden finden
von Besuchen über
Exerzitien bis zum Kloster auf Zeit
Kennenlernen
& Mitmachen
Hauptmenü:
  • News
  • Über uns
    • Ordenskonferenz
      • Vorstand
      • Generalsekretariat
      • Diözesane Ordenskonferenzen
      • Büro
    • Institut Österreichischer Orden
    • präsent.relevant.wirksam
    • Ordenstagungen
    • Preis der Orden
      • preis_der_orden_einreichen
    • Ordensentwicklung
    • Gesprächsinsel
  • Ordensgemeinschaften
    • Ordens-Wiki
    • Ordens-ABC
    • Ordenskürzel
    • Ordenskleidung
    • Zahlen | Daten | Fakten
    • Wimmelbild
  • Ordens-Wiki
  • Wirkungsfelder
    • Bildung
    • Gesundheit
    • Kultur
    • Begegnung
    • Spiritualität
    • Soziales
    • Mission
    • Seelsorge
    • Schöpfungsverantwortung
  • Mitmachen
    • Freiwilliges Ordensjahr
    • Berufungsg'schichten
    • Eintritt in einen Orden
    • Exerzitien
    • Gast im Kloster
    • Internationale Freiwilligendienste

hoher Kontrast
Hauptmenü anzeigen
Inhalt:

Die Österreichische
Ordenskonferenz

Wer wir sind?

Die Österreichische Ordenskonferenz ist die gemeinsame Vertretung der katholischen Männer- und Frauenorden Österreichs. Insgesamt sind 192 Ordensgemeinschaften Mitglieder der Ordenskonferenz, davon 103 Frauenorden und 89 Männerorden.

3.668 Ordensfrauen und Ordensmänner wirken in Österreich.

 

Die Österreichische Ordenskonferenz ging aus der Zusammenlegung der „Superiorenkonferenz der männlichen Orden Österreich“ und der „Vereinigung der Frauenorden Österreichs“ hervor und erlangte im Jänner 2020 per vatikanischem Dekret Gültigkeit. Diese enge strukturelle und personelle Zusammenarbeit zwischen Frauen- und Männerorden kommt in der Katholischen Kirche weltweit noch sehr selten vor. Die Österreichische Ordenskonferenz hat sich in den ersten Jahren ihres Bestehens bewährt, Aufgaben und Strukturen entwickeln sich zugleich ständig weiter.

 

Im Sinne der im Statut der Ordenskonferenz genannten Zwecke und gemeinsam mit den Verantwortlichen bedeutet das,

  • die Orden in Zeiten tiefgreifender Umbrüche zu unterstützen und zu begleiten,
  • durch Vernetzung und Informationsaustausch das Miteinander der Orden zu stärken,
  • Initiativen und Impulse zur Bestärkung und Weiterführung des Sendungsauftrags zu setzen
  • beizutragen, dass Orden und ihre Einrichtungen in der Kirche und in der Gesellschaft präsent, relevant und wirksam bleiben.

 

Die „Ordensgemeinschaften Österreich“ sind die gemeinsame Interessensvertretung der Orden. Es ist die verbindende Netzwerkmarke und keine hierarchisch übergeordnete Einheit. Die „Ordensgemeinschaften Österreich“ kommunizieren nach innen und außen mit dem Ziel, die Bedeutung der Orden und die Inhalte, für die sie stehen, zu vermitteln. 

 

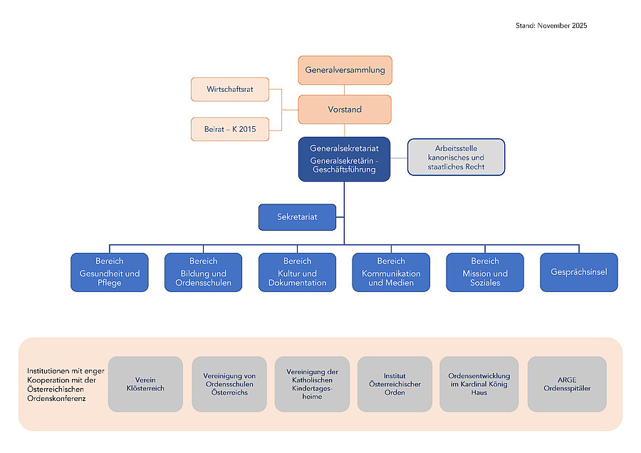
Bereiche und Kooperationen

Die Arbeit in der Ordenskonferenz erfolgt unter anderem in großen thematischen Bereichen: „Gesundheit und Pflege“, „Medien und Kommunikation“, „Kultur und Dokumentation“, „Bildung und Ordensschulen“, „Mission und Soziales“ und „Spiritualität“. Zur Ordenskonferenz gehören auch die Themenbereiche Ordensausbildung, Spirituelle Lehrgänge und Führungskräftelehrgänge.

 

Enge Zusammenarbeit gibt es vonseiten der Ordenskonferenz weiters mit dem Verein „Klösterreich“, der „Vereinigung von Ordensschulen Österreichs“, der „Vereinigung der katholischen Kindertagesheime“, dem „Institut Österreichischer Orden“ und dem Bereich „Ordensentwicklung im Wiener Kardinal König Haus“.

ANSPRECHPERSONEN
Propst Anton Höslinger und Sr. Franziska Madl
Vorstand
mehr
Sr. Christine Rod, Generalsekretärin der ÖOK, und Peter Bohynik, Geschäftsführer der ÖOK
Generalsekretariat
mehr
Das Bild zeigt eine Mitarbeiterin der ÖOK und eine Ordensfrau im Gespräch
Büro
mehr
Diözesane Ordenskonferenz Vorarlberg
Diözesane Ordenskonferenzen
mehr
Organigramm
Organigramm

Die Entstehung der Österreichischen Ordenskonferenz

Eine Zeitreise

Nur wer seine Vergangenheit kennt, kann seine Zukunft gestalten

 

Von der Gründung der Superiorenkonferenz und Vereinigung von Frauenorden hin zur Österreichischen Ordenskonferenz.

 

1850-1930 

  Die Zahl der Ordenleute verfünfzehnfacht sich in wenigen Jahrzehnten. Klostereintritt ist angesehen und für Frauen oft die einzige Möglichkeit eines Zugangs zu Bildung.
     
1932   Alte Orden beginnen regelmäßige Zusammenkünfte: Gründung einer Stiftevereinigung.
     
1947   Beschluss, einen Ordensrat als Vertretung der in Spitälern und Heimen tätigen Ordensfrauen einzurichten: Vertreterinnen aus Frauenorden- und -kongregationen mit vizentinischem, franziskanischem und augustinischem Ordenscharisma.
     
1950   Erstmals findet ein Kongress der Höheren Oberen in Rom statt. Es ist ein Treffen nur für Männerorden, die Ordensfrauen sollen die Tagung im Gebet begleiten.
     
1959   12. November 1959: Kanonische Errichtung der Superiorenkonferenz der männlichen Ordensgemeinschaften Österreichs. Die Konferenz erhält öffentlich-rechtlichen Status und ist nun ein rechtlich voll legitimierter Verhandlungspartner für kirchliche und weltliche Behörden.
     
1962-1965   Im Zuge des II. Vatikanischen Konzils herrscht Aufbruchsstimmung, man will sich als Vereinigung der Frauenorden unabhängig etablieren. 1964 werden die Statuten bei der Religiosenkongregation eingereicht.
     
1962   Das neue gemeinsame Publikumsorgan, die Ordensnachrichten, erscheinen ab nun sechsmal jährlich.
     
1966   Am 19. Februar 1966 ist es so weit. Die Vereinigung der Frauenorden Österreichs wird errichtet.
     
2010   Ab nun teilen sich Männer- und Frauenorden ein Büro im Schottenstift in Wien. Dadurch werden viele Ressourcen zusammengelegt und die gemeinsame Arbeit verflicht sich intensiv.
     
2019   25. November 2019: Bei der gemeinsamen Konferenz der Frauen- und Männerorden im Kardinal König Haus in Wien werden die Statuten für die zukünftige Österreichische Ordenskonferenz angenommen. Neuer gewählter Vorsitzender ist Erzabt Korbinian Birnbacher, neue Stellvertreterin ist Sr. Franziska Bruckner.
     
2020   Jänner 2020: Der Vatikan bestätigt die Österreichische Ordenskonferenz.

 

Institutionen mit enger Kooperation mit der Österreichischen Ordenskonferenz

Institut Österreichischer Orden
mehr
Vereinigung von Ordensschulen Österreichs
mehr
Vereinigung Katholischer Kindertagesheime
mehr
Ordensentwicklung
mehr
Klösterreich
mehr

nach oben springen
Footermenü:
  • News
  • Über uns
  • Ordensgemeinschaften
  • Ordens-Wiki
  • Wirkungsfelder
  • Mitmachen

  • Personalia
  • Termine
  • Presse
  • Mediathek
  • Kontakt
  • Intranet

MEDIENBÜRO DER

ORDENSGEMEINSCHAFTEN ÖSTERREICH

 

Freyung 6/1/2/3
1010 Wien
Tel: +43 (0)1 535 12 87
Fax: +43 (0)1 535 12 87 - 30
sekretariat@ordensgemeinschaften.at
  • Datenschutz
  • Impressum
nach oben springen